AI赋能启新篇,以赛促教共成长——珠海市第一中学教育集团青年教师AI教学设计大赛圆满落幕
为积极响应国家教育数字化战略行动,深入探索人工智能与教育教学的深度融合,扎实推进“双新”建设落地生根,珠海市第一中学教育集团成功举办了以“AI赋能教学创新,智慧引领专业成长”为主题的青年教师AI教学设计大赛。本次活动旨在以赛促学、以赛促研,全面提升青年教师的信息素养、创新教学设计能力与课堂教学效能,助力打造一支掌握现代教育技术、富有创新活力的高素质青年教师队伍。
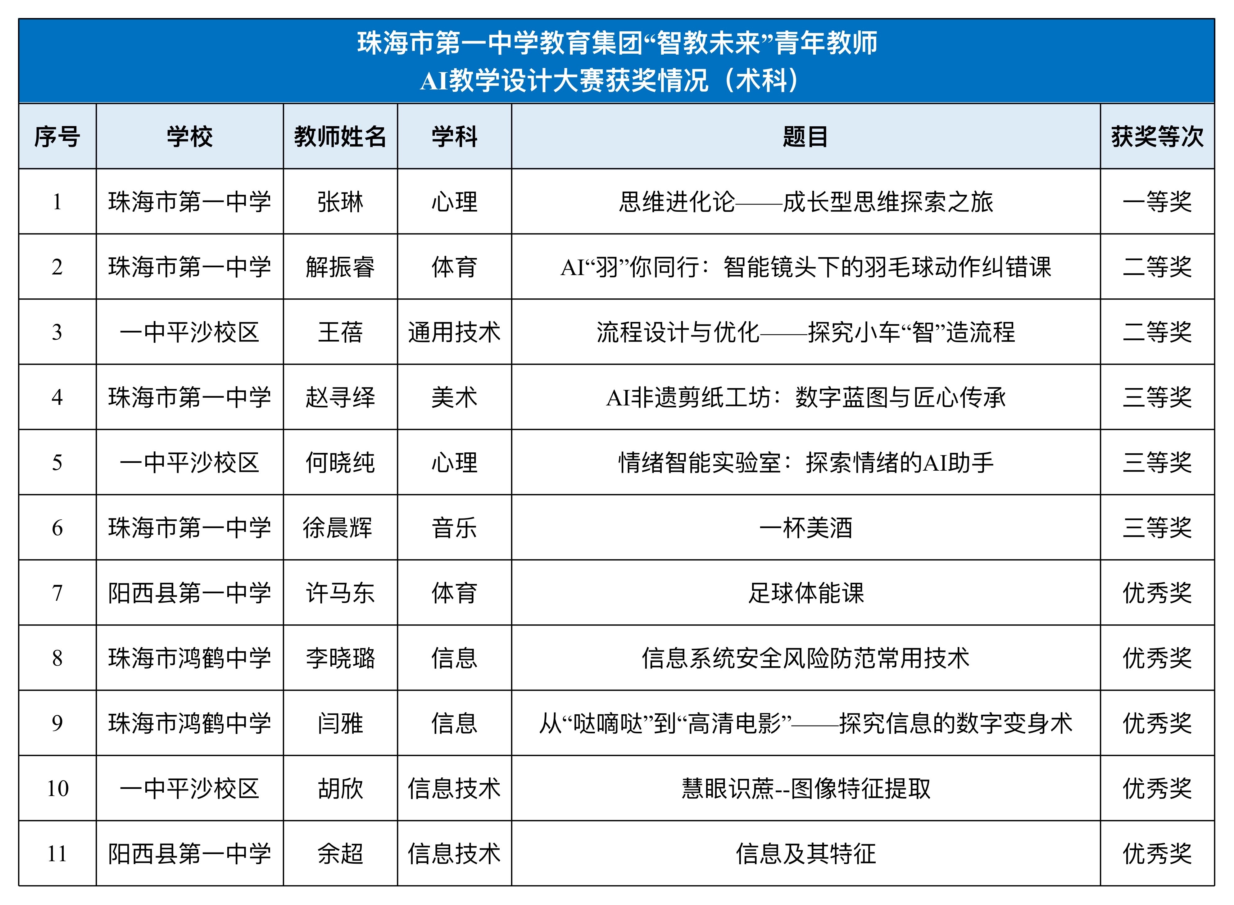
大赛得到集团内各高中成员校的53名青年教师积极响应。比赛分为文科组、理科组、术科组三大组别,文科组包括语文、英语、历史、地理、政治学科,理科组包含数学、物理、化学、生物学科,术科组包括体育、音乐、美术、信息、技术、心理学科。各学科教师齐聚一堂,共赴这场聚焦AI与教学融合的专业盛宴。
比赛过程中,参赛教师严格遵循“核心素养导向下的单元整体教学”要求,从学科教材中自主选定课题,精心设计1课时教案,充分体现新课标“大概念”“大任务”的核心理念。尤为亮眼的是,教师们积极运用大型语言模型、AI课件生成工具、学科专用AI工具等各类AI工具,深度融入教案设计的多个环节,让人工智能成为提升教学设计科学性、创新性与实效性的强大助力,展现出集团青年教师拥抱数字技术、勇于教学创新的精神风貌。
获奖情况



点击大图查看
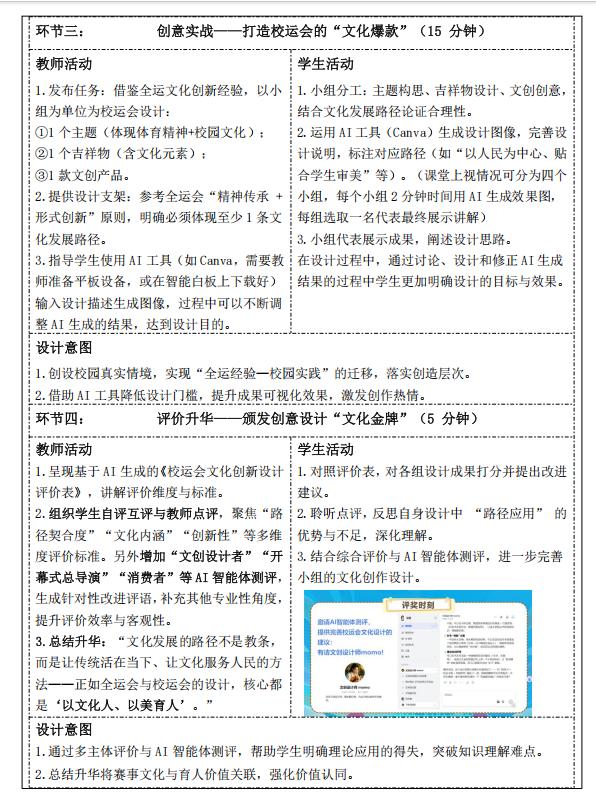
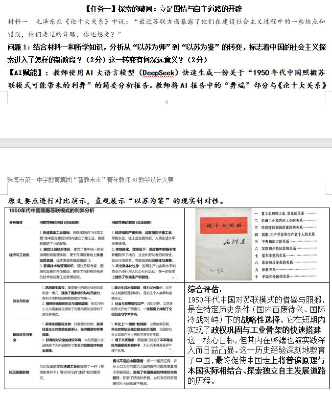
部分获奖作品
文科组一等奖李秀敏老师作品(节选)

文科组一等奖陈增铭老师作品(节选)

理科组一等奖扶业庭老师作品(节选)

理科组一等奖占皓老师作品(节选)

术科组一等奖张琳老师作品(节选)

以赛促教启新程,聚力成长向未来。一中集团将以本次大赛为起点,持续推动教育数字化在课堂教学中的落地与应用。教育数字化浪潮已至,人工智能正成为教学改革的重要助推器。珠海一中教育集团将继续秉承创新、开放、协同的理念,引导教师在智能教育环境中主动探索、积极实践,真正让技术服务于育人本质,共同书写高质量教育发展的新篇章!
- 浏览 336 次























粤公网安备 44040202000215号